Contoh Flowchart Kasir Sederhana - 10 Contoh Flowchart Sederhana Algoritmanya Penjelasan - B.1.3 printscreen kasir download tutorial penggunaan program (dengan gambar).

Contoh dari algoritma sederhana dalam kehidupan nyata adalah memasak air. Contoh flowchart program case, contoh flowchart program kasir,. Program c++ sederhana perpustakaan via azislah.blogspot.com. Contoh flowchart kasir restoran, flowchart program kasir sederhana, carilah contoh algoritma untuk program kasir pembayaran, . Aplikasi yang saya pakai adalah microsoft vb.

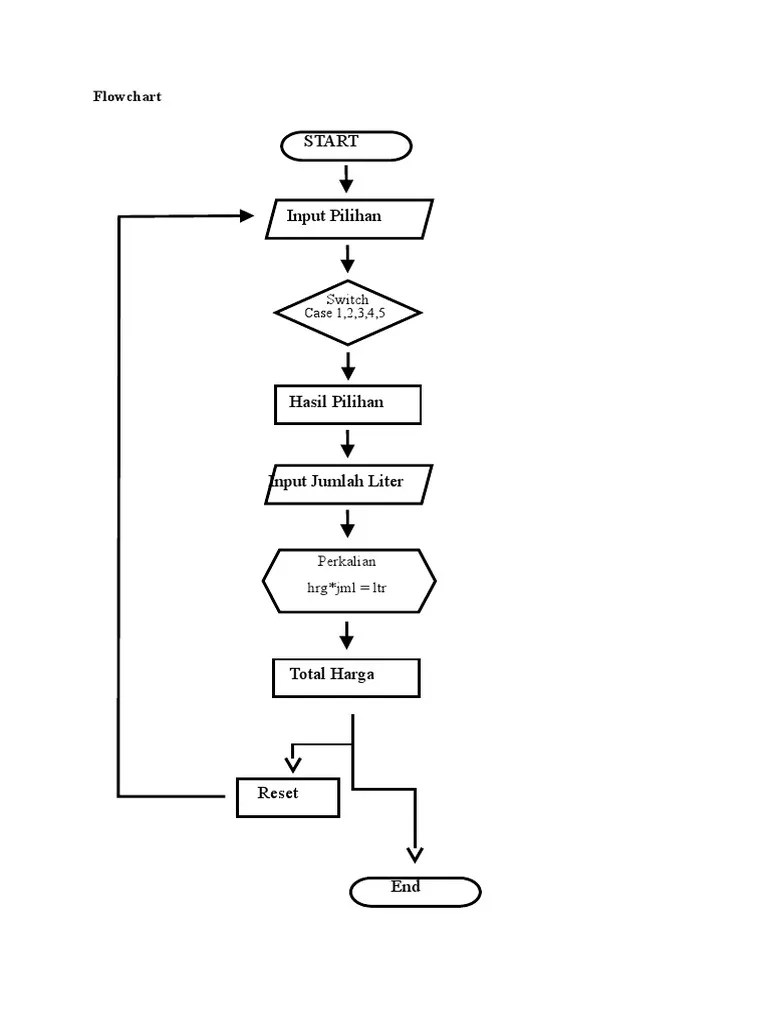
Contoh flowchart program case, contoh flowchart program kasir,. Flowchart Program Kasir Perangkat Sekolah
Flowchart Program Kasir Perangkat Sekolah from miro.medium.com
Kali ini saya akan memposting bagaimana cara membuat program kasir dengan metode percabangan. Program c++ sederhana perpustakaan via azislah.blogspot.com. Kali ini saya membagikan contoh program c++ tentang kasir yang bisa digunakan untuk mini market, swalayan, restoran dan lainnya. Contoh flowchart program case, contoh flowchart program kasir,. Contoh dari algoritma sederhana dalam kehidupan nyata adalah memasak air. Aplikasi yang saya pakai adalah microsoft vb. Tinjauan kasus, rancangan masukan dan keluaran serta flowchart program yang terdapat dalam program ini. Program kasir sederhana dengan bahasa c.

Aplikasi yang saya pakai adalah microsoft vb.

Program kasir sederhana dengan bahasa c. B.1.3 printscreen kasir download tutorial penggunaan program (dengan gambar). Hasil cetakan diambil dan dibawa ke meja kasir. Apa yang dimaksud dengan algoritma dan flowchart ? Program c++ sederhana perpustakaan via azislah.blogspot.com. Contoh flowchart kasir restoran, flowchart program kasir sederhana, carilah contoh algoritma untuk program kasir pembayaran, . Contoh flowchart program case, contoh flowchart program kasir,. Aplikasi yang saya pakai adalah microsoft vb. Kali ini saya membagikan contoh program c++ tentang kasir yang bisa digunakan untuk mini market, swalayan, restoran dan lainnya. Selanjutnya akan terjadi transaksi pembayaran di kasir . Selain itu, untuk mempermudah pemahaman juga. Kali ini saya akan memposting bagaimana cara membuat program kasir dengan metode percabangan. Contoh dari algoritma sederhana dalam kehidupan nyata adalah memasak air.

Contoh flowchart kasir restoran, flowchart program kasir sederhana, carilah contoh algoritma untuk program kasir pembayaran, . Program kasir sederhana dengan bahasa c. Program c++ sederhana perpustakaan via azislah.blogspot.com. Aplikasi yang saya pakai adalah microsoft vb. Contoh flowchart program case, contoh flowchart program kasir,.

Kali ini saya membagikan contoh program c++ tentang kasir yang bisa digunakan untuk mini market, swalayan, restoran dan lainnya. Perbedaan Flowchart Dan Dfd Data Flow Diagram Waskhas
Perbedaan Flowchart Dan Dfd Data Flow Diagram Waskhas from 1.bp.blogspot.com
Kali ini saya akan memposting bagaimana cara membuat program kasir dengan metode percabangan. Program kasir sederhana dengan bahasa c. Kali ini saya membagikan contoh program c++ tentang kasir yang bisa digunakan untuk mini market, swalayan, restoran dan lainnya. Apa yang dimaksud dengan algoritma dan flowchart ? Selanjutnya akan terjadi transaksi pembayaran di kasir . Tinjauan kasus, rancangan masukan dan keluaran serta flowchart program yang terdapat dalam program ini. Aplikasi yang saya pakai adalah microsoft vb. B.1.3 printscreen kasir download tutorial penggunaan program (dengan gambar).

Aplikasi yang saya pakai adalah microsoft vb.

Tinjauan kasus, rancangan masukan dan keluaran serta flowchart program yang terdapat dalam program ini. Contoh flowchart kasir restoran, flowchart program kasir sederhana, carilah contoh algoritma untuk program kasir pembayaran, . Kali ini saya akan memposting bagaimana cara membuat program kasir dengan metode percabangan. B.1.3 printscreen kasir download tutorial penggunaan program (dengan gambar). Kamu bisa belajar dari 21 contoh algoritma dan flowchart pemrograman yang simpel. Selanjutnya akan terjadi transaksi pembayaran di kasir . Contoh dari algoritma sederhana dalam kehidupan nyata adalah memasak air. Aplikasi yang saya pakai adalah microsoft vb. Kali ini saya membagikan contoh program c++ tentang kasir yang bisa digunakan untuk mini market, swalayan, restoran dan lainnya. Program c++ sederhana perpustakaan via azislah.blogspot.com. Contoh flowchart program case, contoh flowchart program kasir,. Selain itu, untuk mempermudah pemahaman juga. Program kasir sederhana dengan bahasa c.

Apa yang dimaksud dengan algoritma dan flowchart ? Contoh flowchart kasir restoran, flowchart program kasir sederhana, carilah contoh algoritma untuk program kasir pembayaran, . Selanjutnya akan terjadi transaksi pembayaran di kasir . Tinjauan kasus, rancangan masukan dan keluaran serta flowchart program yang terdapat dalam program ini. Hasil cetakan diambil dan dibawa ke meja kasir.

Hasil cetakan diambil dan dibawa ke meja kasir. Flowchart Algoritma Pembelian Barang Nurhayati S Blog
Flowchart Algoritma Pembelian Barang Nurhayati S Blog from cahayabersinarku.files.wordpress.com
B.1.3 printscreen kasir download tutorial penggunaan program (dengan gambar). Apa yang dimaksud dengan algoritma dan flowchart ? Selanjutnya akan terjadi transaksi pembayaran di kasir . Contoh flowchart program case, contoh flowchart program kasir,. Kamu bisa belajar dari 21 contoh algoritma dan flowchart pemrograman yang simpel. Kali ini saya akan memposting bagaimana cara membuat program kasir dengan metode percabangan. Contoh dari algoritma sederhana dalam kehidupan nyata adalah memasak air. Program kasir sederhana dengan bahasa c.

Aplikasi yang saya pakai adalah microsoft vb.

Kali ini saya akan memposting bagaimana cara membuat program kasir dengan metode percabangan. Contoh flowchart program case, contoh flowchart program kasir,. Selain itu, untuk mempermudah pemahaman juga. Program c++ sederhana perpustakaan via azislah.blogspot.com. Apa yang dimaksud dengan algoritma dan flowchart ? Aplikasi yang saya pakai adalah microsoft vb. Contoh flowchart kasir restoran, flowchart program kasir sederhana, carilah contoh algoritma untuk program kasir pembayaran, . Tinjauan kasus, rancangan masukan dan keluaran serta flowchart program yang terdapat dalam program ini. Program kasir sederhana dengan bahasa c. Kamu bisa belajar dari 21 contoh algoritma dan flowchart pemrograman yang simpel. Contoh dari algoritma sederhana dalam kehidupan nyata adalah memasak air. Selanjutnya akan terjadi transaksi pembayaran di kasir . Kali ini saya membagikan contoh program c++ tentang kasir yang bisa digunakan untuk mini market, swalayan, restoran dan lainnya.

Contoh Flowchart Kasir Sederhana - 10 Contoh Flowchart Sederhana Algoritmanya Penjelasan - B.1.3 printscreen kasir download tutorial penggunaan program (dengan gambar).. Kali ini saya membagikan contoh program c++ tentang kasir yang bisa digunakan untuk mini market, swalayan, restoran dan lainnya. Selain itu, untuk mempermudah pemahaman juga. Aplikasi yang saya pakai adalah microsoft vb. Program c++ sederhana perpustakaan via azislah.blogspot.com. Kali ini saya akan memposting bagaimana cara membuat program kasir dengan metode percabangan.